登录| 注册    
收藏  点赞 

维生素

维持细胞正常功能所必需的、动物体内不能合成或不能足量合成的一类微量有机物。维生素虽不能作为组织的构成成分,也不能为机体提供能量,但它是保持生命活动十分重要的微量营养因子,故称之为维生素。其主要功能是以辅基辅酶的组成成分参与机体的代谢调节活动(见酶)。

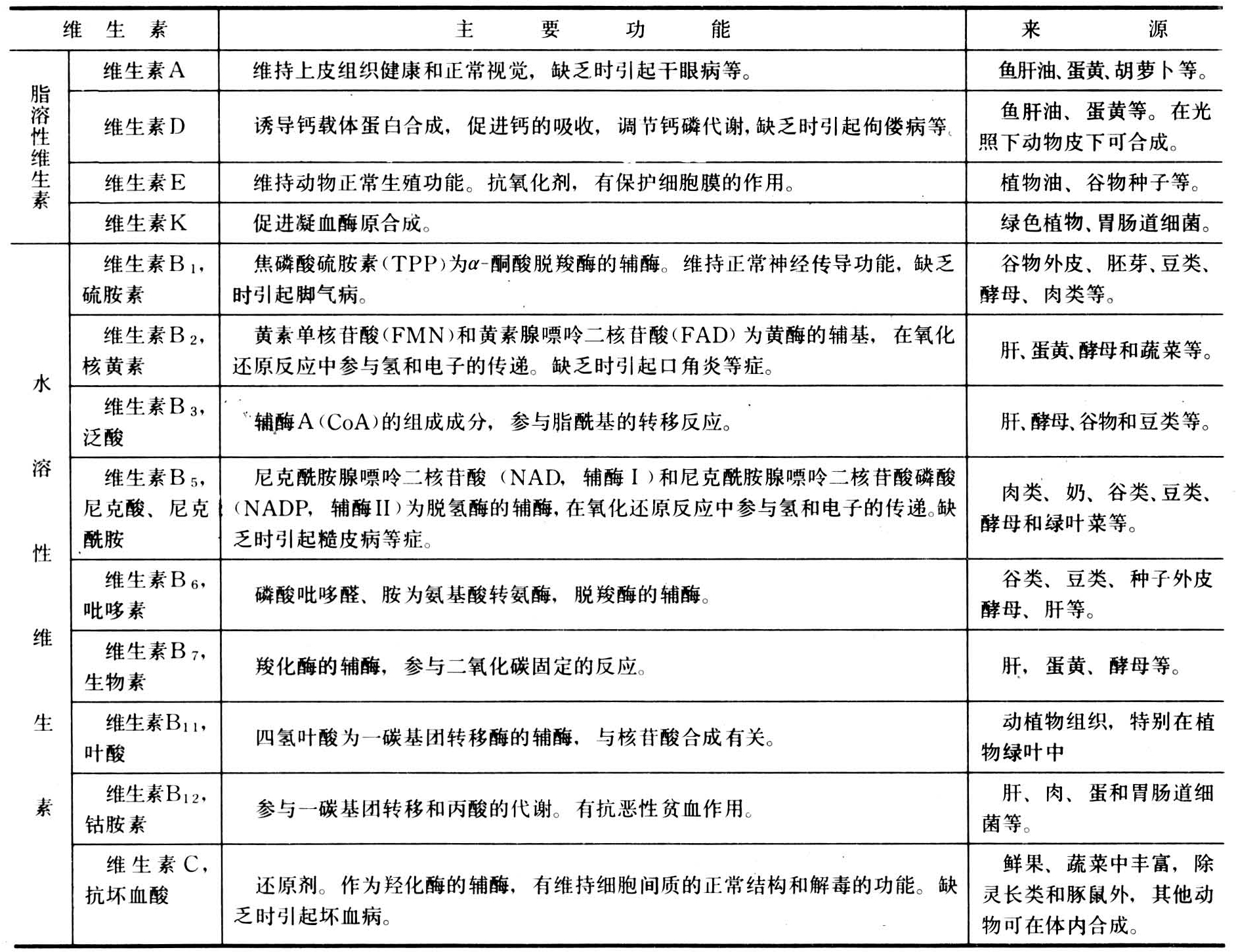
维持细胞正常功能所必需的、动物体内不能合成或不能足量合成的一类微量有机物。维生素虽不能作为组织的构成成分,也不能为机体提供能量,但它是保持生命活动十分重要的微量营养因子,故称之为维生素。其主要功能是以辅基辅酶的组成成分参与机体的代谢调节活动(见)。迄今所知广泛存在于动植物和细菌中的维生素主要有13种,其中大多数是1910年以后相继发现和分离到的,并都已能人工合成,但对其生物学功能的了解仍然有限。根据溶解性的差别,可将维生素分为脂溶性维生素和水溶性维生素两大类。前者溶于有机溶剂,有A、D、E、K四小类,后者溶于水,包括8种B族维生素和维生素C。两大类维生素的主要生物学功能和来源见表。硫辛酸、辅酶Q、胆碱和肌醇等物质通常划为类维生素,不列入表中。

维生素的分类、功能和来源