登录| 注册    
收藏  点赞 

动平衡试验机

用于检验、校正机械设备中旋转体质量分布,以保证其平稳运转的设备。简史 动平衡试验机在发展初期一直采用旋转体单面交替测量和校正的方法。到20世纪30年代,发展成旋转体双面同时测量和校正的动平衡试验机。同期,德国采用了补偿电路来模拟理想平衡旋转体的新方法。50年代出现了全自动动平衡试验机,试验时旋转体的测量、校正、传递、检验均可自动完成。

用于检验、校正机械设备中旋转体质量分布,以保证其平稳运转的设备。

简史

动平衡试验机在发展初期一直采用旋转体单面交替测量和校正的方法。到20世纪30年代,发展成旋转体双面同时测量和校正的动平衡试验机。同期,德国采用了补偿电路来模拟理想平衡旋转体的新方法。50年代出现了全自动动平衡试验机,试验时旋转体的测量、校正、传递、检验均可自动完成。70年代的硬支承型动平衡试验机改变了以往的柔性轴承结构,采用了刚性轴承结构并逐渐占领了主要地位。此后,随着机械设备向高速度化发展,动平衡试验机应用越来越广泛,某些专用动平衡试验机如汽车的轮子、离合器盘、传动轴、曲轴以及风扇叶片、鼓风机叶片等零、部件的专用动平衡试验机已日趋发展。

动平衡试验机的特点和适用范围

类型

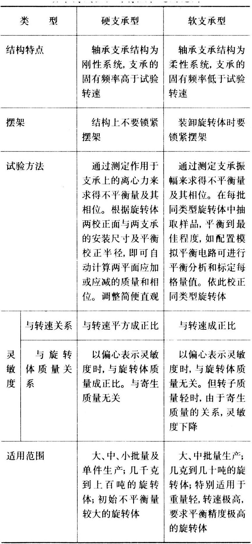
按待试旋转体安装的位置分为卧式和立式;按测量原理分为硬支承型和软支承型,其特点和适用范围见左表。

结构

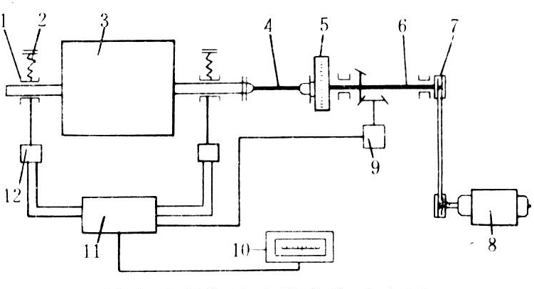
如图,一般由三部分组成:带动旋转体以一定转速旋转的驱动部分;支承旋转体的轴承摆架部分;检测不平衡所引起的振动或离心力并指示出不平衡量及其相位的测量部分。有的动平衡试验机还设有给旋转体增补或剔除重量的校正装置。

卧式动平衡试验机结构示意图