登录| 注册    
收藏  点赞 

制造质量评定

在产品制造过程和制成以后,对各个零部件的制造和整机装配质量是否符合要求进行的评定。即检查产品是否符合图纸规定的设计要求、产品验收技术条件以及专业指导性技术文件规定的质量水平。具体包括机械物理性能、化学成分、尺寸、形状、表面质量、内部质量、耐磨性及耐蚀性等等。所采用的手段有宏观评定和微观评定,试验方法有非破坏性评定和破坏性评定。

在产品制造过程和制成以后,对各个零部件的制造和整机装配质量是否符合要求进行的评定。即检查产品是否符合图纸规定的设计要求、产品验收技术条件以及专业指导性技术文件规定的质量水平。具体包括机械物理性能、化学成分、尺寸、形状、表面质量、内部质量、耐磨性及耐蚀性等等。所采用的手段有宏观评定和微观评定,试验方法有非破坏性评定和破坏性评定。制备破坏性评定试样时,常规硬度者采用机械加工方法,超硬者采用“电极丝”线切割机床加工,以确保整个加工过程不影响试样原来的化学成分和金相组识。对于各类零件的质量评定,应根据零件在整个机器中的受力情况、重要程度和工作条件的不同,选择相应的检测项目评定其质量的优劣,不必对所有项目进行全面评定。

铸件质量评定

根据铸件材质的不同,对铸件或试样进行如表1的机械物理性能测定。此外,灰口铸铁件应检查有无裂纹、气孔、缩孔、缩松、渣眼、浇不足、多肉、结疤、粘砂、夹砂等缺陷,根据技术条件检测化学成分和金相组织。如有液压、气压要求时,铸件应该进行专门试验。球墨铸铁件应检查有无缩孔、缩松、裂纹、浇不足、多肉、结疤、粘砂、夹砂等缺陷,根据技术条件检测化学成分、金相组织及内部缺陷,重要球墨铸铁件应进行无损探伤。可锻铸铁件应检查气孔、裂纹、夹砂、氧化皮、过烧、变形、回火脆性等缺陷,根据技术条件检测金相组织,不允许石墨化不完全缺陷的存在。如有必要还进行扭转、弯曲和水压试验。碳素钢铸件应检查粘砂、氧化皮、冷隔、夹砂、夹杂、结疤、气孔、热裂等缺陷,必要时进行化学成分和金相组织的检验。

表1 铸件的机械物理性能的测定

锻件质量评定

对常用结构钢锻件评定的主要项目有:表面质量和几何尺寸,材料成分、硬度,抗拉强度和冲击韧性,低倍和高倍组织、断口、晶粒度等。锻件的缺陷,有的表现在锻件外观方面,如外部裂纹、折叠、未充满或缺肉、压坑、表面粗糙或桔皮;有的表现在锻件内部,其中低倍或高倍组织缺陷有裂纹、发纹、疏松、粗晶、表层脱碳、非金属夹杂、白点、偏析、树枝状结晶、流线紊乱、氧化膜以及第二相析出等。过热和过烧是最常见的质量问题,通常会造成晶粒粗大、锻造裂纹、表层脱碳以及韧性强度下降等缺陷。常用的锻件无损检测方法有超声探伤和磁力探伤两种。

焊接件质量评定

焊接件常见的外部缺陷主要是坡口角度不准,间隙不合要求;焊缝截面不丰满或加强高过高;焊缝宽度沿长度方向不固定;焊缝满溢、咬边、表面气孔、表面裂纹;焊接结构的接头变形和翘曲。焊缝和接头的内部缺陷主要是:气孔、裂纹、未焊透、夹渣、未熔合、接头金属组织不良(铸造组织、过热、偏析、疏松)以及因熔化金属保护不好和热过程控制不严,使焊缝金属的化学成分发生变化,或冷却不当引起的金相不合乎要求等,致使焊接接头的机械物理性能低劣。焊接件质量评定方法分为非破坏性检验和破坏性试验。前者如外观检验、水压试验、致密性试验和无损探伤等;后者如金相检验(宏观组织、微观组织)、机械性能试验(拉伸试验、弯曲试验、硬度试验、冲击试验、断裂韧性试验、疲劳试验)、化学分析及腐蚀试验等。

机械加工件质量评定

机械加工零件质量的优劣应根据加工零件各表面的尺寸精度,各个表面的几何形状精度(如圆柱度、圆度等),各个表面之间的相互位置精度(如平行度、垂直度、同轴度等),表面微观几何形状误差(表面粗糙度),表面残余应力的性质、大小和分布,表面冷硬程度和冷硬层深度,表层金属烧伤和组织结构转化等七个方面进行评定。

装配质量评定

农机的装配质量主要是根据总装技术要求、产品验收技术条件和设计性能要求进行评定。装配后应检查工作部件相互位置与调节范围;传动、操作和升降机构的作用和运动的正确性、可靠性和灵便性;轮子的径向和轴向摆动;安全装置的可靠性以及变形等其他装配方面的缺陷。农机具投入使用前,应进行试操作或试运转,检查操作或运转是否正常,同时检查一些装配质量项目,必要时可以测定主要性能指标(或抽查数台农机具)以检查装配质量。在性能和生产试验后,应对装配质量是否能达到设计性能生产要求和试验中发现的装配质量问题进行检查评定。

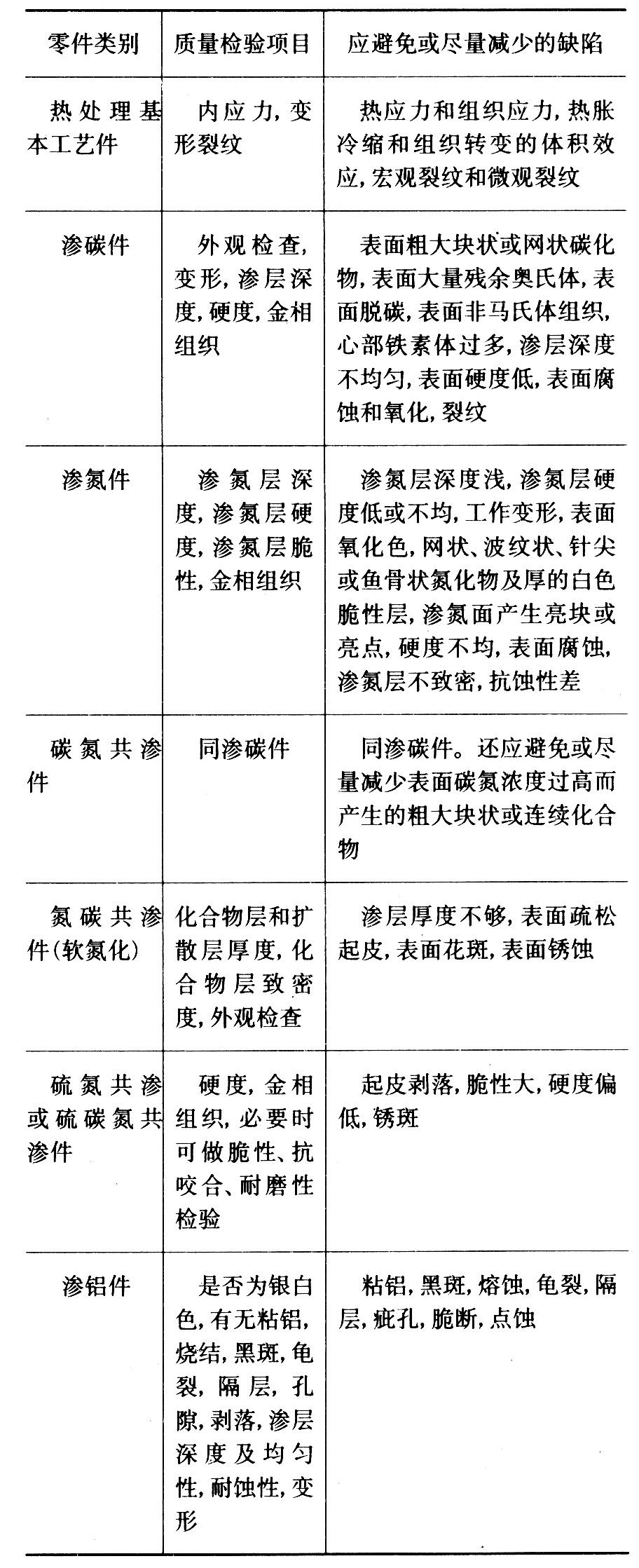
热处理件质量评定

评定内容见表2。

表2 热处理件质量评定内容

表2 热处理件质量评定内容(续)-1

冲压件质量评定

①对材料的化学成分进行分析,必要时对制件的金相组织及纤维方向进行检查;②冲压件的尺寸公差应符合图纸规定,无裂纹、断面分层、啃边、翘曲、扭转、锈斑和氧化皮;③对冲裁件应着重检查毛刺及翘曲变形;④对弯曲件应着重检查弯曲角度、回弹和裂纹;⑤对拉伸件应着重检查表面撕裂、开裂、起皱、拉痕和不平整现象;⑥对挤压件应着重检查口部和底部厚度是否保持一致,工件的内孔与外形是否保持同心,有无裂纹和开裂疵病。

涂层、覆层及耐磨、耐蚀质量评定

三者的质量评定要求不同,分述如下:

涂层质量(包括外观和厚度)的评定内容见表3。

覆层质量应根据覆层所处的工况条件,从下列项目中选择部分内容按相应标准规定的测定方法进行质量评定。①外观、光泽、厚度;②耐湿性、耐水性、耐候性、耐磨性、耐热性;③耐盐水、耐酸碱性、耐机械油、耐农药、耐化肥;④附着力、硬度、柔韧性、冲击强度。

农业机械的许多重要零部件多是在磨损或腐蚀的工况条件下失效的,必要时要对这些零部件的试样进行磨损和腐蚀试验,以鉴别其质量。对润滑条件下工作的试样,在摩擦磨损试验机上进行试验;对磨粒磨损条件下工作的试样,选择在固定磨粒销盘式磨粒磨损试验机、半自由磨粒湿砂橡胶轮磨损试验机或自由磨粒回转盘磨损试验机上进行试验;对腐蚀条件下工作的试样在周浸式腐蚀试验箱中进行试验,直至台架模拟试验和装车后生产试验。

表3 涂层质量的评定内容