登录| 注册    
收藏  点赞 

强心药

当Ca2+被肌浆网摄取,离开肌钙蛋白时,心肌又松弛。由于强心苷能轻度抑制心肌细胞膜上的Na+、K+-ATP酶,使细胞内的Na+内流,增加细胞内Ca2+。当中毒剂量时,因抑制Na+、K+-ATP酶,也减少K+向细胞内主动转运,造成细胞内缺钾。结果,降低心肌最大舒张电位,加快舒张期自动除极速度,使自律性升高,导致心律失常。故补钾可减轻强心苷中毒;钙能加剧强心苷中毒。临床上几种常用的强心苷类强心药见表。

一类能改善心脏功能的药物。能提高心肌兴奋性,加强心肌收缩力,从而改善心脏功能。包括强心苷、咖啡因、樟脑及肾上腺素等。

强心苷类

能选择性作用于心脏,增强心肌收缩力,并对心肌自律性、传导性和不应期具有明显效应。这类化合物存在于洋地黄、羊角拗、夹竹桃、福寿草、铃兰、万年青等植物中,经分离、提取而得。天然存在于植物中的称一级心甘,在提取中经水解而获得的称二级心苷。强心苷又称强心性配糖体,是由配基和糖结合而成。配基是强心苷具有强心作用部分,糖能提高它的作用强度和持久性。兽医临床按其作用出现的快慢分为两类:即慢作用类,有洋地黄、洋地黄毒苷,它们出现作用慢,持续时间长,蓄积性大,适用于慢性心力衰竭。快作用类有毒毛旋花子苷、毛花丙苷、黄夹苷、洋角拗苷与铃兰毒苷等,呈现作用快,蓄积性小,适用于急性心力衰竭。强心苷的主要作用:①增强心肌的收缩力,即正性肌力作用。它能使心肌收缩敏捷,收缩短,心输出量增多,心室排空完全,舒张相对延长,静脉血回流完全。因此,能低降静脉压,改善静脉充血和动脉供血不足,对衰弱心脏作用尤为显著。②减慢心率,即负性频率作用。由于正性肌作用而刺激颈动脉窦与主动脉弓压力感受器,反射地降低交感神经兴奋性,提高副交感神经兴奋性,使心率变慢。③影响心肌传导性、自律性和不应期。强心苷能使房室结和希氏束传导减慢,有效不应期延长。在治疗剂量时,兴奋迷走神经,促进K外流,加大舒张电位负值,因而自律性降低。大剂量时,抑制Na、K泵,使Na内流增加,K外流减少,因而提高自律性。强心苷通过增加心肌中可利用Ca2+量而增强心肌收缩力。Ca2+是心肌兴奋—收缩偶联中的关键性媒介物,Ca2+与肌钙蛋白结合,引起向凝结蛋白构型改变,解除向凝蛋白阻挡肌凝蛋白与肌纤蛋白结合,使肌凝蛋白上的横桥与肌纤蛋白反应部位相接触,激活横桥内含有的ATP酶,分解ATP放出能量,使肌纤蛋白滑行,导致心肌收缩。当Ca2+被肌浆网摄取,离开肌钙蛋白时,心肌又松弛。由于强心苷能轻度抑制心肌细胞膜上的Na、K-ATP酶,使细胞内的Na内流,增加细胞内Ca2+。当中毒剂量时,因抑制Na、K-ATP酶,也减少K向细胞内主动转运,造成细胞内缺钾。结果,降低心肌最大舒张电位,加快舒张期自动除极速度,使自律性升高,导致心律失常。故补钾可减轻强心苷中毒;钙能加剧强心苷中毒。临床上几种常用的强心苷类强心药见表。

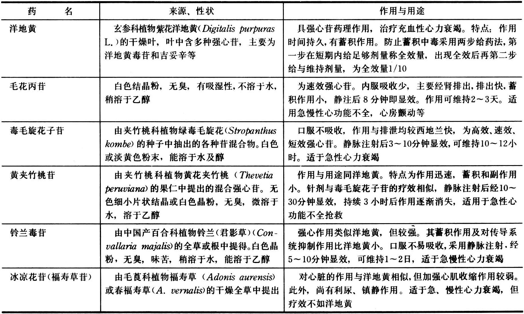
几种常用的强心苷类强心药

咖啡因

见中枢兴奋药。

樟脑

见中枢兴奋药

肾上腺素