登录| 注册    
收藏  点赞 

实验动物房

随着生产、研究工作的进展,70年代出现可搬动的塑料制活动式实验动物单元无菌空气水平层流式或垂直层流式的超净饲养架,代替了屏障建筑物,从而推动了实验动物科学的发展。中国在1918年北平中央防疫处开始饲养繁殖小鼠做实验动物。50年代初,已创建多处初具规模的实验动物饲养繁殖房(场),60年代以来

适于对动物繁育、饲养和进行实验研究的专用建筑物。此类建筑具有特定的环境要求和实验手段,以保证动物的品质和实验研究准确、可靠。

发展概况

实验动物科学仅有80多年的历史。早在1897年曾获得无菌鸡,但没有养活,1908年开始育成无菌鸡,1935年日本东京大学饲养了无菌鸡。1930年美国培育出第一个纯系小鼠,1950年以后,世界各国相继开展研究与饲养。1956年成立了国际实验动物科学委员会(ICLAS)。随着生产、研究工作的进展,70年代出现可搬动的塑料制活动式实验动物单元无菌空气水平层流式或垂直层流式的超净饲养架,代替了屏障建筑物,从而推动了实验动物科学的发展。中国在1918年北平中央防疫处开始饲养繁殖小鼠做实验动物。50年代初,已创建多处初具规模的实验动物饲养繁殖房(场),60年代以来,在一些省市相继建设了普通动物(CV动物)、无特定病原体动物(SPF动物)和无菌动物(GF动物)的实验动物房。80年代初成立国家级实验动物研究中心,为发展中国实验动物科学奠定了可靠的基础。

分类

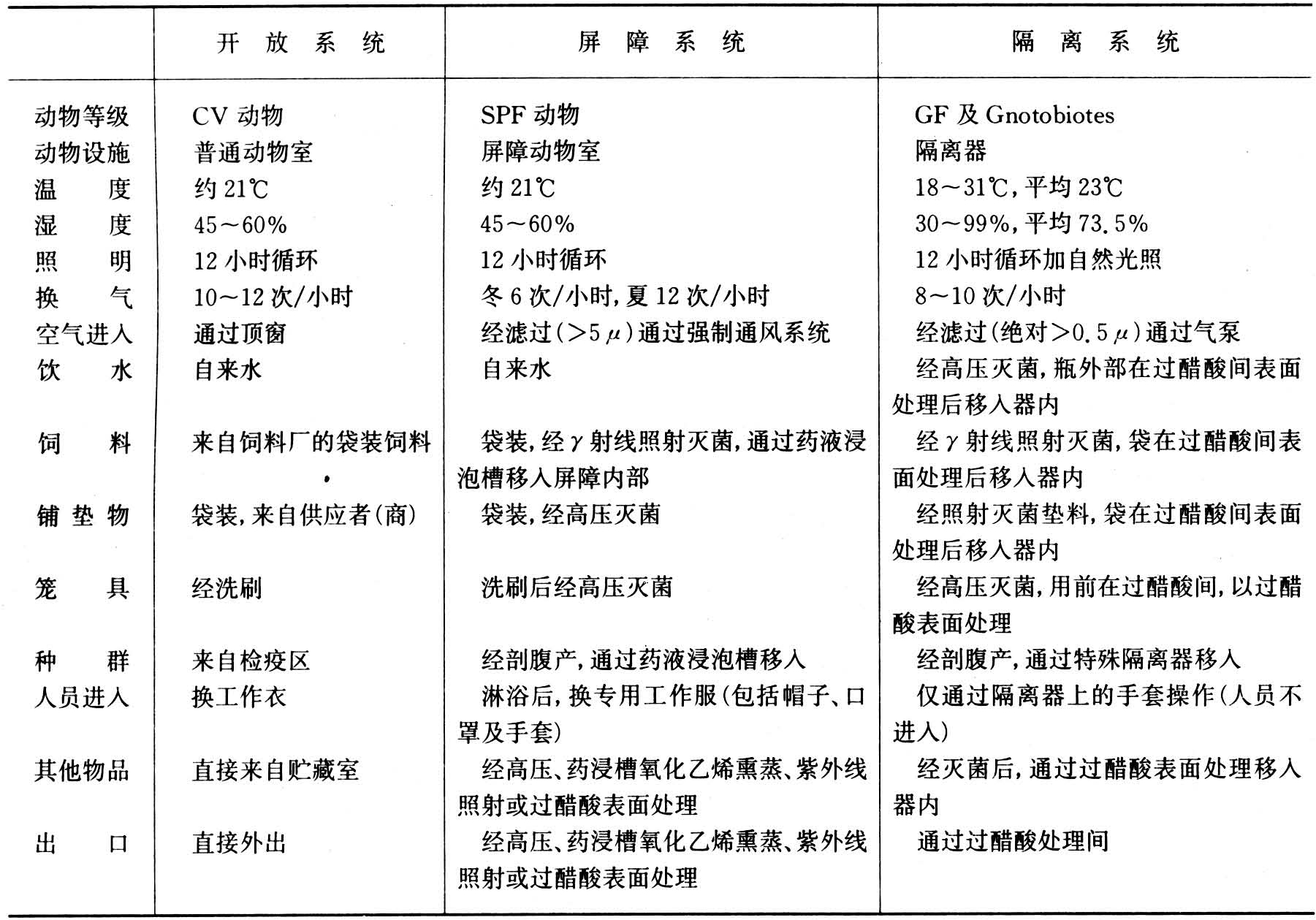
按对微生物控制的程度,实验动物房可分为三类,即开放系统、屏障系统和隔离系统。开放系统饲养CV动物,屏障系统饲养SPF动物,隔离系统饲养G F动物及已知生物体动物(G B动物)。各国对这三个系统的要求和具体作法不一,但原则上是一致的。英国医学科学院(MRC)实验动物中心(LAC)的标准有一定的代表性,见表1。

地址选择

实验动物房要远离工厂、居民区、屠宰厂、畜禽场及疫源威胁和公害污染的地区。周围环境清洁安静,地势高燥,通风、排水良好,水、电供应可靠。生产和科研单位的动物房,应独立建在一个小区与其他部门隔开,如受建筑用地限制,实验动物房必须与其他生产或研究室同建在一幢建筑物时,实验动物房应与上述室设在不同层次或该建筑物的一隅。

组成

一般由饲养室、隔离检疫室和健康观察室、各种实验室和处理室(外科手术、实验处理、解剖、术后管理、疾病诊断、治疗、生理生化检查、微生物检疫、饲料营养分析、特殊饲料的调制和剖腹产等)、贮藏室、清洁准备室、洗涮消毒室、工作人员用房(包括办公室、休息室、淋浴室、更衣室、厕所等)、走廊(清洁和污物走廊)、废弃物处理设施、机房和变电所等组成。

建筑设计要点

实验动物房的总体布局和单体建筑物的设计,应根据使用动物的目的、动物的种类、规模、微生物控制要求、土地面积及建设投资等因素而定。原则上应遵循:①有利于防止疾病的传播和相互感染;②作业方便;③清洁物与污染物品的运输路线尽量分开按“单向路线”移动。开放系统和屏障系统动物房的要求各不相同。开放系统(普通动物房)一般可划分为三个区:①前区,包括隔离检疫室、健康观察室、一般用品库、管理室、饲料加工间、饲料库、一般走廊和机械室等;②控制区,包括原种室、育种室、繁育室、饲养待发室、各种动物实验室、清洁走廊及清洁物贮藏室;③后勤处理区,包括洗涮消毒室、污物走廊及废弃物处理设施等。人员、动物、物品原则上按前区→控制区→后勤处理区方向移动。有空调设备的动物室,空气的流向也按控制区→后勤处理区的方向移动,见图1。屏障系统动物房一般分为清洁区、污染区和外部。清洁区严格地控制微生物的侵入,无论人、动物、物品和空气都需经过不同的处理才能进入清洁区,以保证屏障内不被污染。清洁区和污染区必须连接在同一建筑物内,见图2。屏障系统动物房的总体布置和单体建筑物,按上述要求进行设计。对于实验动物房的饲养室和实验动物室等的设计,还应根据具体要求进行,如饲养室应按饲养量、饲养方式、笼具规格、排列方式、室内环境、饲养管理及操作方式等综合因素确定;而实验动物室所需房间大小和数目,应根据实验期限、规模、类型、动物管理方式以及实验过程中使用的器械和装备而定。

表1 三种系统实验动物室的要求

图1 普通动物房的人、物移动路线

图2 屏障系统动物房的移动路线模式图

结构选型

木结构一般只作为普通动物房建筑;混合结构多为单层建筑;钢筋混凝土框架结构,整体性好,变形小,宜在多层建筑中采用;钢骨架,用镀锌波纹金属板,内镶聚苯乙烯硬泡沫塑料板保温层的围护结构,气密保温性能均好。

空调和空气净化

实验动物房的空调和空气净化系统的设计宜采用集中式。机房一般布置于建筑的底层和屋顶。通过空调机组实现室内温、湿度控制。经过滤后的空气,利用直接蒸发式表面冷却器降温、降湿,利用电加热器升温,利用电机或加湿机加湿到所需要的送风状态。普通动物室,对空气只作一般的除尘过滤,但在屏障和隔离系统,对空气净化要求极为严格。各类动物室对空气净化处理的要求和方法见表2。动物室的空调系统须长年运行,否则将带来灾难性的后果,因此,必须设有备用的空调机组。

表2 各类实验动物室的空气净化要求和方法

给水和排水

一般用水不能低于自来水规定的清洁标准。屏障区内的用水,全部进行消毒过滤,饮水和用水分别采用不同的消毒药液进行消毒。隔离系统内设置独立的饮用水装置作为动物饮用水,设有统一的污水处理系统,动物室的废弃水经处理后排除。

照明

完全靠灯光照明的动物室,采用明13小时,暗11小时或明暗各12小时的照明制度,过亮的光照对动物有害。因此,安装若干个低瓦数光源,较一个大瓦数光源为适宜。在非操作时间保持低照度,在操作观察时可打开补充照明。