登录| 注册    
收藏  点赞 

渔业机械

渔业生产、水产品加工、保鲜、运销过程中各种专用机械设备的总称。按其功能可分为捕捞机械、养殖机械、水产品加工机械、保鲜制冷设备、渔获物起卸输送设备和渔网编织机械等。19世纪后期,世界各先进渔业国家相继发展了大中型拖网、围网及流钓渔船,由于捕捞水域向外延伸,网具加大,随之相应发展了捕捞机械。

渔业生产、水产品加工、保鲜、运销过程中各种专用机械设备的总称。按其功能可分为捕捞机械、养殖机械水产品加工机械、保鲜制冷设备、渔获物起卸输送设备渔网编织机械等。

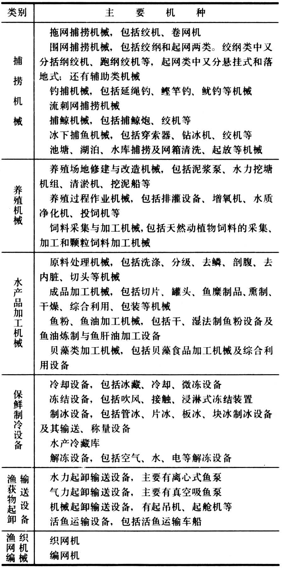
19世纪后期,世界各先进渔业国家相继发展了大中型拖网、围网及流钓渔船,由于捕捞水域向外延伸,网具加大,随之相应发展了捕捞机械。由于渔获量增加,为了保持水产品的鲜度和加工成适合于市场销售的食品,20世纪初相继发展了保鲜、加工机械,并随水产品深度加工的发展,鱼糜加工机械、包装机械和水产品综合利用加工机械也应运而生。50年代后期开始,各国都开始重视水产品的增养殖业,随之水产养殖机械有了很大发展。中国于20世纪50年代开始发展捕捞机械;60年代开始发展水产品加工、保鲜机械和养殖机械;70年代以来,渔业机械的种类和操作的机械化程度都有较大的发展和提高。常用的渔业机械主要种类见表。

表中一类是渔业专用机械,如捕捞机械和加工机械中的鱼类处理机械鱼糜制品成型机鱼片机以及渔网编织机械等:另一类除渔用外,还可用于其他行业,如水力挖塘机组可用于水利工程,增氧机水质净化装置可用于环境工程等。对各类机械的性能和结构强度又有不同的要求,特别是捕捞机械,要求结构牢固,可经受振动或交变冲击,具有防超载装置,能适应启动、换向、调速、制动等工况多变的要求。材质上要求具有较强的防腐蚀性能。

80年代以来,渔业机械发展的一个重要趋向是采用微机控制,使机器的性能、效率和机械化、自动化程度有很大提高:养殖机械水产品加工机械中的主要机种正向成套机械设备的方向发展。

(斯颂声 黄永萌)

常用的渔业机械主要种类