登录| 注册    
收藏  点赞 

非侵染性病害

植物受不良环境因素影响出现无传染能力的病害。又称生理性病害(disorder或physiological disease)。不良环境因素含各种不适宜植物正常生长发育的气象、土壤、栽培条件以及有害物质等。非侵染性病害在植株间不能相互传染,也无病原生物参与。不同种类植物对不良环境因素的反应不同,较为敏感的植物首先出现病态,当不良环境因素消失或恢复正常时,病害即停止发展,病株大多可以恢复常态。

植物受不良环境因素影响出现无传染能力的病害。又称生理性病害(disorder或physiological disease)。不良环境因素含各种不适宜植物正常生长发育的气象、土壤、栽培条件以及有害物质等。非侵染性病害在植株间不能相互传染,也无病原生物参与。不同种类植物对不良环境因素的反应不同,较为敏感的植物首先出现病态,当不良环境因素消失或恢复正常时,病害即停止发展,病株大多可以恢复常态。

病因

引起植物非侵染性病害的因素有多种。

异常气象因素

包括温度过高过低、水分失调和光照强弱等。

温度异常

植物是在一定温度条件下生长发育的,当周围温度超出或低于植物能够耐受的临界温度,并持续一段时间后,植物的正常生理功能受到不同程度的损害,如在酷热天气下的烟草、西瓜等柔嫩多汁的叶片呈萎蔫、干枯状;小麦抽穗后遇高温低湿的干热风,麦株蒸腾强度急剧增大,麦株会早衰或青枯,导致灌浆不足,结实率下降。高温对植物损害的机制使植株体内某些酶反应加速,致使生化过程反常和细胞死亡。低温指在生长季节内的日平均气温持续低于植物正常生长发育所需的适宜温度,包括寒害或冷害、秋季和早春的霜害、冬季的冻害等,对植物都有不同程度的损害。不同种类植物对低温的耐受力不同,同一种植物不同生育期的敏感程度也有差异,老的植株比幼苗能耐低温,如早稻秧苗期受冻易导致烂秧,晚稻幼穗分化期至扬花期遇寒害,使花粉发育异常、穗而不实。北方桃、苹果和梨等,常在春季开花期间受晚霜为害,幼芽变黑坏死、花器呈水渍状。低温对植物损害的机制是使细胞间隙和细胞内的水结成冰,细胞内水的冰点因水中所含溶质的性质和浓度而不同,低温下,细胞间隙中少量纯水冻结,细胞内水分渗入到细胞间隙并结成冰,由于细胞内含水量不断减少,原生质脱水凝结,原生质膜受到不断结成的冰晶体挤压,细胞受损害而死亡。温度上升时,细胞间隙中的冰晶体随着溶化,不能被原生质体吸收,加速细胞溃解。

水分失调

植物新陈代谢主要取决于体内水的含量均衡,水对植物体内各种物质转化和合成以及体温调节起重要作用。土壤干旱,有效水的总含量较长时间内不能弥补植物蒸腾所丧失的水分,或低于植物正常生长发育所需的水分数量,从而导致植物光合作用降低,呼吸作用增强和原生质脱水等植物生长发育受阻,因而出现萎蔫、落花、落果、整株枯萎至死亡。土壤长期积水而供氧不足,抑制根系呼吸作用,致使根系变细并分布于土壤表层,导致浅细、细胞窒息、变色溃解,叶片枯黄。果树或根菜类作物生长前期遇干旱,生长后期雨水多,引起果实脱落和裂果或地下根胀裂。番茄在多雨季节后,骤然遭受干旱,叶片渗透压大于果实,致使远离供水的果实脐部细胞失水,未成熟果最为明显,呈暗褐色凹陷斑块。

光照强弱

夏季强烈日照常引起番茄、辣椒等肉质果向阳面的日灼伤,果实表面褪色,呈水渍状斑,后变成凹陷疤痕。弱光阻碍阳性植物的光合作用,出现黄化现象叶色淡绿、叶小和不开展,花芽因养分不足而早落,株体生长势弱、细长并易倒伏等。

营养元素失调

植物生长发育需要吸收各种元素,对氮、磷、钾等元素的需要量大,称为大量元素(abundant element),对铁、锌、硼等元素的需要量很微,但仍必不可少,称为微量元素(trace element),这些元素构成植物体组成成分和起着调节植物体内的代谢功能等作用。植物所需的元素主要来自土壤,而元素在土壤中的可利用性受到土壤理化性质和土壤微生物等的影响,直接或间接影响根系对元素的吸收,如土壤酸度影响磷酸铁铝、钙等不溶性养分的溶解度,也影响离子在土壤溶液中存在的状态,有些元素在酸性土中易被雨水冲洗流失而导致缺素。另一些元素在碱性土中被固定为无效态。因此,在土壤中常存在着植物必需的一种或几种元素的总含量不足或有效态降低,致使植物所吸收的数量低于自身正常所需的最低水平,生理功能受到干扰而出现病状,称为缺素症(nutritiondeficiency)(表1)。植物所需的氮、磷等元素,在植物体内可再次分配,若土壤中缺乏这些元素时,植株可将老叶中贮存元素向幼叶转移,提供幼叶生长,而铁等元素在植物体内流动性差,缺乏时,老叶中的铁素不易转移到幼叶,因而幼叶出现缺铁症。植物所需元素过量对植物也不利,尤其是微量元素过量,则成为有害物质,对植物起毒害作用。大量元素过量对植物的影响б微量元素过量的影响轻,如氮素过量引起小麦组织柔嫩、叶色深绿、麦株贪青并晚熟,而锰素过量则引起小麦叶皱、叶尖和叶缘褐枯、导致减产。此外,与缺素症相类似的遗传缺陷,常见的有禾谷类作物出现的白化苗。

表1 植物缺素症

有害物质

工业生产、采矿和垃圾处理等过程中产生多种有害物质,释放到大气层中或在排放的废水中,流入水源或渗入土壤,当这些有害物质超过了空气、水源或土壤自净能力的限度和植物耐受力时,造成环境污染(environmental pollution),引起周围植物生病。空气、水源和土壤污染之间相互关联,空气中有害物质可随降雨而流入水源和土壤中;水源中有害物质又可通过灌溉而污染土壤;土壤中有害物质经过水的浸溶而流到水源中。由于渗入土壤中的有害物质在土壤内移动速度缓慢,尤其是一些有毒的重金属类和除草剂,不能或很难被土壤微生物所分解,积累到一定含量时,即使消除了污染源,被污染的土壤很难恢复原状,而使植物中毒。

空气污染

污染空气的物质大多为有毒气体,常见的有硫化物、氮化物和过氧乙酰基硝酸酯(peroxyacetyl nitrate,PAN)等,多来自工厂烟囱群、汽车和内燃机的尾气中。空气污染对植物的为害轻重与空气所含有毒物质种类和浓度、大气温度和湿度、植物的敏感程度等有关,如二氧化氮б一氧化氮对植物的毒性大;二氧化硫浓度低于0.3mg/kg时,最敏感的紫花苜蓿,可较长时间忍耐而不出现病状,但二氧化硫浓度达到0.4mg/kg时,经7小时,紫花苜蓿就显现病状;二氧化硫与空气中水蒸气微粒相结合形成酸微滴,对植物的毒性更大;当二氧化硫与臭氧同时存在,前者对后者有增效作用,植物受害更重;气温高、光照强,叶面气孔全部开放,有害气体易于进入植物体内引起为害(表2)。

表2 空气污染对植物的损害

水源和土壤污染

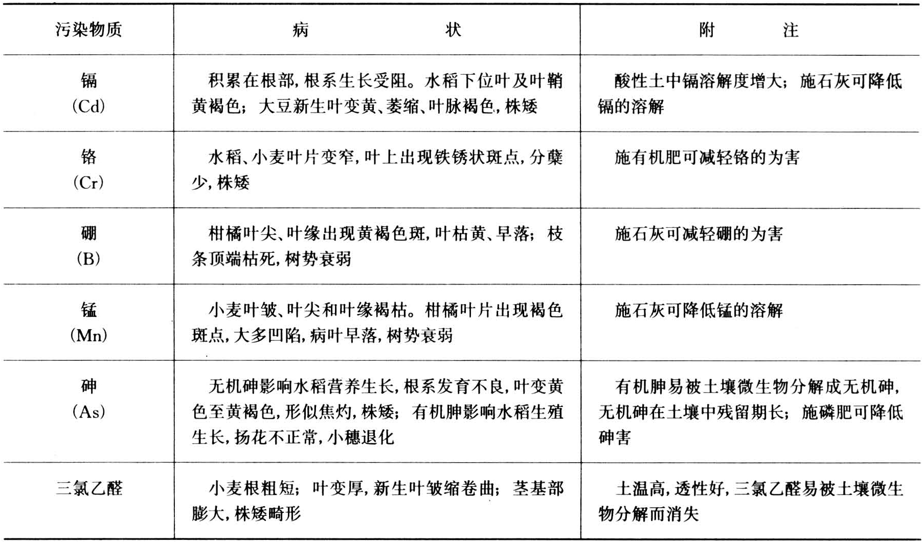
污染水源和土壤的物质常见的有镉、铬、砷和三氯乙醛等,大多来自化工厂、化肥厂、造纸厂、农药厂和采矿等所排放的废水中,这些污染物质对植物的毒性大小与其存在的结构和数量以及土壤性质有关;不同植物对同一种有毒物质的敏感程度不同;同一种植物的不同生育期受害情况亦有差异。如六价铬的毒性大于二价铬;碱性土壤中的镉等形成难溶性化合物,植物吸收镉的量下降,受害轻;三氯乙醛对单子叶植物的毒性大于对双子叶植物,在单子叶植物中又以小麦最易受害,以麦苗期和分蘖期最敏感,拔节后抗性提高(表3)。此外,秧田中施入大量未充分腐熟的有机肥料,致使土壤通气不良,根系处在厌氧条件下,有利于土壤中厌气细菌活动和滋生,产生硫化氢和甲烷等有毒物质,引起根系生长衰弱、根细胞窒息和中毒,根系变黑、溃解或腐烂。

表3 水源和土壤污染对植物的损害

盐害

在滨海和内陆盐渍土地区,土壤中可溶性氯化钠、硫酸钠、氯化钙和氯化镁等中性盐类含量过高,致使土壤溶液的浓度和渗透压升高,影响根系对水分和养分的正常吸收,甚至根细胞中的水分外渗,植株出现生理干旱(physiological drought),导致幼苗黄化或成株叶片细小、叶尖和叶缘焦枯,整株僵化至死亡。盐渍土也干扰了根系对磷酸盐、铁、锌等必需元素的吸收,因而加重或引起多种缺素症。

药害

施用农药是直接防治病、虫和杂草的重要措施之一,若施药浓度过高、用药量过大或农药混用不当等,致使植物出现药害(chemical injury)。急性药害常在施药后2~5天内首先出现在幼嫩组织上,叶片畸形、变黄或有焦斑、早落,茎硬化至整株死亡,如2,4-D(2,4-二氯苯氧乙酸)误用于棉株等。慢性药害则引起叶片变黄或脱落、花少、果小、植株生长发育迟缓,如波尔多液喷洒在核果类植物上。

病害诊断

非侵染性病害发生有以下特点,有助于病害的诊断。①病害不能传染、在田间常大面积同时发生、分布均匀,没有从点到面向周围逐渐扩展蔓延的过程。②病部无病原物存在,虽有些非侵染性病害与某些由病原物所引起的极其相似,但在病部不会有任何病原物。到病害后期,在植物病变的或死亡的部位上,可能滋生着某些腐生物。③病害常同时大面积发生,发病前或出现时,与气象突然变化或发病地点与地形、土质和其他特殊环境因素有关,有的与灌溉、施肥或施药等栽培措施相关联。对非侵染性病害的诊断,应对发病区域内及其附近的气象或大气、水源和土壤污染物的近期变化,以及栽培措施中的差错,做细致检验和分析。也可将健株放置在所怀疑的不同程度或数量的病因中生长,健株能再出现这种病状。也可将病株放置在已调整到正常生长的环境条件下,病株便能恢复常态。

病害控制

非侵染性病害的防治是通过栽培技术措施,避免和消除能引起病害的那些不良环境因素再出现,或给予植物以保护,并提供有利于植物生长发育的物质。

非侵染性病害侵染性病害是由不同病因引起的,但两者之间密切相关,有时前者为病原物的侵入开辟途径,降低植物对病原物的抵抗力,如苹果枝干冻害导致树势衰弱,为苹果黑腐皮壳的侵入和扩展蔓延创造了条件,因而腐烂病发生严重;后者有时也能诱发非侵染性病害,如苹果树因多种叶斑病引起早期落叶,削弱树体的抗寒力,而易受霜、冻害。